zfhx_niu
发表于2009-7-1
1618人浏览
1人跟帖 等级:
来自:室内装修资料
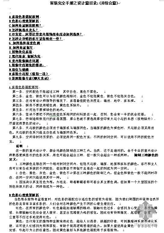
家装完全设计手册-设计篇,共36页。 A家居色彩搭配原则 B色彩心理效果解析 C如何布置厨房照明? D怎样挑选水龙头? E沙发套、床罩这些室内装饰用布应该如何选择? F怎样让昏暗的客厅显得明亮一些?...
最新回复:nikou 2009-7-1 
a7906
发表于2009-6-30
4786人浏览
1人跟帖 等级:
来自:室内装修资料
一、概况 二、优化设计的理念指导下,其装修设计有着自身的特点,现就其特点论述如下: (1) 高科技改变了银行的观念,也改变了设计的概念(2) 银行的体制改革带动了银行的硬件--装修的竞争。(3) 注重品牌效应,改善服务...
最新回复:jiaweihao 2009-6-30 
jswy888
发表于2009-6-23
2643人浏览
3人跟帖 等级:
来自:室内装修资料
家装常用板材知识介绍,共10页. 内容:各种常用板材特点及使用介绍(细木工板、指接板、夹板、饰面板、密度板、刨花板、欧松板),装修时板材应注意的要点注意点。
最新回复:韩曦晓 2012-1-24 
yu306688259
发表于2009-6-17
7296人浏览
4人跟帖 等级:
来自:室内装修资料
室内装修流程知识介绍,共24页。 内容:主要介绍室内装修的流程:地面工程、木工工程、墙面装饰、油漆涂料、吊顶、电路、卫浴、管路、厨房设备,介绍了各个环节的注意事项及工艺要点。
最新回复:lkc9394 2012-3-9 
nickqqww
发表于2009-6-11
2521人浏览
1人跟帖 等级:
来自:室内装修资料
家具设计基础讲座知识 包括:四.家具设计基础理论、五.家具设计文化、六.家具概念设计、七.家具结构设计、八.现代家具新产品开发设计的信息采集与分析、九.家具形态设计、十.论家具设计批评、十一.家具创新设计、十二....
最新回复:nikou 2009-6-11 
wkeke
发表于2009-6-11
1528人浏览
1人跟帖 等级:
来自:室内装修资料
铝合金高架地板安装规范,共2页。 内容:工程范围、一般规定、材料规格及实验、施工注意事项。
最新回复:nikou 2009-6-11 
zys00
发表于2009-6-4
7606人浏览
1人跟帖 等级:
来自:室内装修资料
室内装饰设计员国家职业标准 共11页 包括:职业概况、基本要求、工作要求、比重表......
最新回复:nikou 2009-6-4 
zys00
发表于2009-6-4
4831人浏览
1人跟帖 等级:
来自:室内装修资料
室内设计师考试辅导讲义 共32页 包括:如何设计理想家居、怎样看设计图纸 、室内建筑尺寸实测数据、光表现空间设计、光的装饰作用、商品与商店室内设计、商店室内设计的三个基本要素、庭园绿化布景、室内空间设计与新环...
最新回复:nikou 2009-6-4 
zys00
发表于2009-6-4
3546人浏览
1人跟帖 等级:
来自:室内装修资料
2008年室内设计师理论教程4 共12页 包括:色彩的物理理论、色彩的分类与特性、色立体的用途、空间混合、色彩的空间混合有规律、色彩的生理理论、色彩的视觉理论......
最新回复:nikou 2009-6-4 
zys00
发表于2009-6-4
3488人浏览
1人跟帖 等级:
来自:室内装修资料
2008年室内设计师理论教程1 共13页 包括:室内设计的含义和基本观点、以满足人和人际活动的需要为核心、加强环境整体观、科学性与艺术性的结合、室内设计的内容、分类和方法步骤、室内设计的依据、要求和特点、室内空间...
最新回复:nikou 2009-6-4 
zys00
发表于2009-6-4
3548人浏览
1人跟帖 等级:
来自:室内装修资料
室内设计原理自学考试大纲 共4页 包括:课程性质与设置目的、课程内容与考核目标、室内设计的依据.要求和特点、室内空间与界面 ......
最新回复:nikou 2009-6-4 