zhlb
发表于2008-12-30
6482人浏览
2人跟帖 等级:
来自:项目预算管理
2008通信工程新定额预算模版参考(实例)以河北某10G WDM工程(保定地区部分)为例,可供参考,包括建设项目总预算表(汇总表) 工程预算总表(表一) 建筑安装工程费用预算表(表二) 建筑安装工程量预算表(表三...
最新回复:lybywb 2009-4-8 
阿封520
发表于2009-4-3
1887人浏览
1人跟帖 等级:
来自:项目预算管理
建设项目基建一览表,主要是项目报建的一整套完整流程,供大家参考
最新回复:ruixue119 2009-4-3 
nyj_0529
发表于2009-3-18
5853人浏览
1人跟帖 等级:
来自:项目预算管理
施工单位项目验工计价规范表,包含: 验工计价表(封面) 验工计价单 数量汇总表 工程量计算表
最新回复:ruixue119 2009-3-18 
雨枫99
发表于2009-3-17
3087人浏览
1人跟帖 等级:
来自:项目预算管理
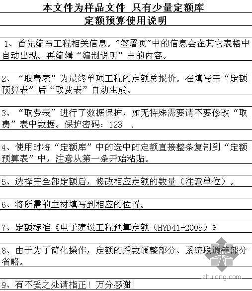
本文件为样品文件 只有少量定额库 定额预算使用说明 1、首先编写工程相关信息。"签署页"中的信息会在其它表格中自动出现。再编辑“编制说明”中的内容。 2、“取费表”为最终单项工程的定额总报价。在填...
最新回复:ruixue119 2009-3-17 
bingbing0148
发表于2009-3-16
4267人浏览
1人跟帖 等级:
来自:项目预算管理
某中学教师住宅工程采用2008清单计价表格实例,本工程为砖混结构,采用混凝土灌注桩,建筑层数为六层,建筑面积为10940㎡。 本资料主要介绍了本项目采用08清单的四种表格应用实例,分别运用了清单招标,招标控制价,投标报价...
最新回复:swallowt 2009-3-16 
ztdcx
发表于2009-3-10
2379人浏览
1人跟帖 等级:
来自:项目预算管理
杭州地铁某线站招标工程量清单及计价说明,内容全面,EXCEL格式。 1. 工程量清单及计价表目录 1.1. 工程量清单及计价表 (1)工程量清单报价封面 (2)工程量清单及报价说明 (3)投标总价封面 (...
最新回复:ruixue119 2009-3-10 
aaaykl
发表于2009-3-5
6130人浏览
1人跟帖 等级:
来自:项目预算管理
工程量清单套表模板,WORD格式。 工程量清单格式 目录 1.总说明(表1-1) 2.分部分项工程量清单(表1-2) ) - 3.措施项目清单(一)(表1-3...
最新回复:ruixue119 2009-3-5 
自我
发表于2009-1-14
10672人浏览
1人跟帖 等级:
来自:项目预算管理
根据2002年财政部关于印发《基本建设财务管理规定》的通知,建设单位管理费的总额控制数以项目审批部门批准的项目投资总概算为基数,并按投资总概算的不同规模分档计算。具体计算方法见本表。 基本建设项目竣工财务决算报表 ...
最新回复:ruixue119 2009-1-14 
eye12
发表于2009-1-6
2097人浏览
1人跟帖 等级:
来自:项目预算管理
编报说明: 1.封面信息必须填写完整。考评年度填写项目的执行年度,部门、单位名称应写全称并加盖公章,项目名称应完整、明确,“负责人”为项目单位负责人,填报日期为给考评机构送交绩效报告的日期;标题用一号宋体字加粗...
最新回复:建筑人生活 2009-1-6 
diannaogzh
发表于2008-12-30
8226人浏览
1人跟帖 等级:
来自:项目预算管理
本表格以工信部【2008】75号文件为编制依据,可供参考,共有10张表格 建设项目总 算表(汇总表) 工程 算总表(表一) 建筑安装工程费用 算表(表二) 建筑安装工程量 算表(表三)甲 建筑安装...
最新回复:建筑人生活 2008-12-30 
wenhuajl
发表于2008-12-30
3804人浏览
1人跟帖 等级:
来自:项目预算管理
本表格以工信部【2008】75号文件为编制依据,可供参考,共有10张表格 建设项目总 算表(汇总表) 工程 算总表(表一) 建筑安装工程费用 算表(表二) 建筑安装工程量 算表(表三)甲 建筑安装...
最新回复:建筑人生活 2008-12-30 
雪雪西西
发表于2008-12-24
1492人浏览
1人跟帖 等级:
来自:项目预算管理
目标成本组成表01 人工费汇总表02 人工费汇总表03 材料消耗04 主材料表05 地材料表06 周材、设备租赁费用总量表07 专业分包费汇总表08 其他直接、间接费用、税金总量表09 内部管理人员人工...
最新回复:建筑人生活 2008-12-24 
珍蝶
发表于2008-12-1
4914人浏览
1人跟帖 等级:
来自:项目预算管理
造价咨询项目常用表格及工作流程,WORD格式,包含: 执业计划表.xls 造价咨询项目各表格.doc 预算流程图.doc 三级复核单.xls 结算流程图.doc
最新回复:ruixue119 2008-12-1 
xdy2006
发表于2008-11-19
7506人浏览
1人跟帖 等级:
来自:项目预算管理
辽宁省08年定额取费汇总表(根据辽宁省08届定额取费程序汇总的希望能对大家有所帮助)
最新回复:建筑人生活 2008-11-19 
lmmcdld
发表于2008-11-18
5200人浏览
1人跟帖 等级:
来自:项目预算管理
工程量清单包括的全部内容,可以作为概算、预算、合同签订、结算的费用统计。
最新回复:建筑人生活 2008-11-18 