
wyong74370
å‘表于2012-3-21
2290人æµè§ˆ
1人跟帖 ç‰çº§:
æ¥è‡ª:åˆåŒæ–‡æœ¬èŒƒæœ¬
é’¢ç‹é‡‡è´ç«žäº‰æ€§è°ˆåˆ¤æ–‡ä»¶ï¼Œæœ¬ç¨¿ä»¶ä¸ºæŸåœ¨å»ºå·¥ç¨‹ç”¨é’¢æå…¬å¼€æ‹›æ ‡æ–‡ä»¶ï¼Œæœ¬æ–‡ä»¶å†…容详实ã€å®žç”¨ã€çµæ´»ã€‚å¯ä¾›åŒè¡Œå‚考。WORDæ ¼å¼ï¼Œå…±34页。      竞争性谈判文件   5. ç«žäº‰æ€§è°ˆåˆ¤æ–‡ä»¶çš„ç»„æˆ ã€€ã€€5.1本竞争性谈判文件包括下列文件åŠ...
最新回å¤ï¼šä¹¦ç”Ÿæœ¨æ˜“ 2012-3-21 
jameslv
å‘表于2012-3-15
5622人æµè§ˆ
1人跟帖 ç‰çº§:
æ¥è‡ª:åˆåŒæ–‡æœ¬èŒƒæœ¬
ä¸å¤®ç©ºè°ƒé‡‡è´åˆåŒï¼Œå¤šè”机空调采è´ï¼ŒWORDæ ¼å¼ï¼Œå…±8页。   åˆåŒèŒƒå›´ï¼š   直æµå˜é¢‘多è”å¼ä¸å¤®ç©ºè°ƒç³»ç»Ÿè®¾å¤‡ä¾›è´§åŠå®‰è£…ã€è°ƒè¯•ï¼ˆåŒ…æ‹¬è®¾å¤‡ï¼ˆå«æ–°é£Žå’Œç©ºè°ƒæœ«ç«¯ï¼‰ã€é™„ä»¶ã€ä¸“用工具åŠå¤‡å“备件ã€ä¿é™©ã€è¿è¾“ã€è£…å¸ã€å®‰è£…ã€è°ƒè¯•ã€éªŒæ”¶ã€...
最新回å¤ï¼šä¹¦ç”Ÿæœ¨æ˜“ 2012-3-15 
253251273
å‘表于2012-3-15
1792人æµè§ˆ
1人跟帖 ç‰çº§:
æ¥è‡ª:åˆåŒæ–‡æœ¬èŒƒæœ¬
机械设备租èµåˆåŒï¼ŒåŒ…å«2ç§ç‰ˆæœ¬ï¼ŒWORDæ ¼å¼ã€‚   å•ç§æœºæ¢°è®¾å¤‡ç§ŸèµåˆåŒ ã€€ã€€å¤šç§æœºæ¢°è®¾å¤‡ç§ŸèµåˆåŒ   
最新回å¤ï¼šä¹¦ç”Ÿæœ¨æ˜“ 2012-3-15 
253251273
å‘表于2012-3-15
2538人æµè§ˆ
1人跟帖 ç‰çº§:
æ¥è‡ª:åˆåŒæ–‡æœ¬èŒƒæœ¬
ææ–™ä¾›é”€åˆåŒï¼ˆå•ä¸ªææ–™åˆåŒï¼‰ï¼ŒWORDæ ¼å¼ï¼Œå…±5页。      为了确ä¿XXX公路MB-4æ ‡è·¯é¢åŠ é“ºå·¥ç¨‹çš„æ–½å·¥è´¨é‡å’Œæ–½å·¥è¿›åº¦çš„需è¦ï¼Œç”²æ–¹æ„¿æ„å°†éƒ¨åˆ†ç ‚çŸ³ææ–™è¿›è¡Œå‘包,乙方自愿å‚ä¸Žç”²æ–¹ææ–™ä¾›åº”ï¼Œä¸ºæ›´è¿›ä¸€æ¥æ˜Žç¡®ç”²ã€ä¹™åŒæ–¹çš„è´£ã€æƒã€åˆ©...
最新回å¤ï¼šä¹¦ç”Ÿæœ¨æ˜“ 2012-3-15 
746615031
å‘表于2012-3-9
4321人æµè§ˆ
1人跟帖 ç‰çº§:
æ¥è‡ª:åˆåŒæ–‡æœ¬èŒƒæœ¬
æ··å‡åœŸè´é”€åˆåŒï¼ŒWORDæ ¼å¼ï¼Œå…±5页。    ã€€ã€€ä¸ºäº†è§„èŒƒå•†å“æ··å‡åœŸè´é”€è¡Œä¸ºï¼Œä¿æŠ¤ç”²ä¹™åŒæ–¹çš„åˆæ³•æƒç›Šï¼ŒçŽ°æ ¹æ®ã€ŠåˆåŒæ³•》åŠç›¸å…³æ³•å¾‹ã€æ³•è§„ï¼Œæ˜Žç¡®åŒæ–¹æŠ€æœ¯ç»æµŽè´£ä»»ï¼Œä¿è¯å·¥ç¨‹å»ºè®¾æ£å¸¸è¿›è¡Œï¼Œç»ç”²ä¹™åŒæ–¹åè®®ï¼Œä¸€è‡´åŒæ„ç¾è®¢å¦‚下åˆåŒã€‚...
最新回å¤ï¼šä¹¦ç”Ÿæœ¨æ˜“ 2012-3-9 
å››å·å…建
å‘表于2012-3-8
2250人æµè§ˆ
1人跟帖 ç‰çº§:
æ¥è‡ª:åˆåŒæ–‡æœ¬èŒƒæœ¬
å»ºç‘æ–½å·¥æœºå…·ï¼ˆåŠç¯®ï¼‰ç§ŸèµåˆåŒï¼ŒWORDæ ¼å¼ï¼Œå…±7页。      建ç‘物外墙工作é¢ä½¿ç”¨åŠç¯®ï¼ˆå±€éƒ¨ä¸èƒ½å®‰è£…åŠç¯®éƒ¨ä½ç”±æ‰¿ç§Ÿæ–¹è‡ªè¡Œæè®¾è„šæ‰‹æž¶ï¼‰ï¼ŒåŠç¯®å¦‚需安全防护网由承租方æä¾›ï¼›ç§Ÿèµæœºå…·è¿›å‡ºåœºè´¹ç”¨å«ï¼šå®‰è£…ã€æ‹†å¸ç‰ç”±å‡ºç§Ÿäººæ‰¿æ‹…ï¼›  ...
最新回å¤ï¼šä¹¦ç”Ÿæœ¨æ˜“ 2012-3-8 
å››å·å…建
å‘表于2012-3-8
1826人æµè§ˆ
1人跟帖 ç‰çº§:
æ¥è‡ª:åˆåŒæ–‡æœ¬èŒƒæœ¬
å››å·çœå»ºç‘施工机械租èµåˆåŒï¼ŒWORDæ ¼å¼ï¼Œå…±9页。      承租人:   出租人: ï¼ˆå»ºç‘æ–½å·¥æœºæ¢°ç§Ÿèµè¡Œä¸šç¡®è®¤ä¹¦å· ,级别 , å‘è¯æœºå…³ )      ä¾ç…§ã€Šä¸åŽäººæ°‘共和国åˆåŒæ³•》以åŠç›¸å…³æ³•律法规,éµå¾ªå¹³ç‰ã€è‡ªæ„¿å’Œè¯šå®žä¿¡ç”¨çš„...
最新回å¤ï¼šä¹¦ç”Ÿæœ¨æ˜“ 2012-3-8 
renjian223
å‘表于2012-3-5
1060人æµè§ˆ
1人跟帖 ç‰çº§:
æ¥è‡ª:åˆåŒæ–‡æœ¬èŒƒæœ¬
[上海]商铺租èµåˆåŒï¼ŒWORDæ ¼å¼ï¼Œå…±6页。    ã€€ã€€æ ¹æ®ã€Šä¸åŽäººæ°‘共和国åˆåŒæ³•》和上海市商å“交易市场管ç†åŠžæ³•ï¼ˆä¸Šæµ·å¸‚æ”¿äººæ°‘æ”¿åºœ127å·ä»¤ï¼‰çš„æœ‰å…³è§„å®šï¼Œä¸ºæ˜Žç¡®åŒæ–¹çš„æƒåˆ©ä¹‰åŠ¡å…³ç³»ï¼Œæœ¬ç€è‡ªæ„¿ã€å¹³ç‰ã€äº’利的原则,ç»å商一致,ç¾è®¢...
最新回å¤ï¼šä¹¦ç”Ÿæœ¨æ˜“ 2012-3-5 
zhanglt628
å‘表于2012-2-28
3755人æµè§ˆ
1人跟帖 ç‰çº§:
æ¥è‡ª:åˆåŒæ–‡æœ¬èŒƒæœ¬
é’¢ç»“æž„åŠ å·¥å’Œå®‰è£…åˆåŒï¼ŒWORDæ ¼å¼ï¼Œå…±3页。   å‘包方(甲方):   承接方(乙方):   ä¾ç…§ã€Šä¸åŽäººæ°‘共和国åˆåŒæ³•》ã€ã€Šä¸åŽäººæ°‘å…±å’Œå›½å»ºç‘æ³•》åŠå…¶å®ƒæœ‰å…³æ³•律ã€è¡Œæ”¿æ³•规,éµå¾ªå¹³ç‰ã€è‡ªæ„¿ã€å…¬å¹³å’Œè¯šå®žä¿¡ç”¨çš„原则,现甲ã€ä¹™...
最新回å¤ï¼šä¹¦ç”Ÿæœ¨æ˜“ 2012-2-28 
gao1988720
å‘表于2012-2-28
9809人æµè§ˆ
1人跟帖 ç‰çº§:
æ¥è‡ª:åˆåŒæ–‡æœ¬èŒƒæœ¬
ä¸é”ˆé’¢é—¨ææ–™åŠå®‰è£…åˆåŒï¼ŒWORDæ ¼å¼ï¼Œå…±2页。      10mm 钢化玻璃   çƒå¼¯ 10mm 钢化玻璃   8+8 钢化夹胶玻璃      验收期é™åŠæ–¹æ³•:   1ã€éªŒæ”¶æœŸé™ï¼šå·¥ç¨‹å®Œå·¥åŽï¼Œç”²æ–¹åº”在七日内组织验收。    2ã€éªŒæ”¶æ–¹æ³•:执行...
最新回å¤ï¼šä¹¦ç”Ÿæœ¨æ˜“ 2012-2-28 
å››å·å…建
å‘表于2012-2-27
2114人æµè§ˆ
1人跟帖 ç‰çº§:
æ¥è‡ª:åˆåŒæ–‡æœ¬èŒƒæœ¬
å››å·çœå»ºç‘å‘¨è½¬ææ–™ç§ŸèµåˆåŒï¼ˆCH-01-0902),WORDæ ¼å¼ï¼Œå…±6页。 ã€€ã€€æ ¹æ®ã€Šä¸åŽäººæ°‘共和国åˆåŒæ³•》ã€ã€Šä¸åŽäººæ°‘å…±å’Œå›½å»ºç‘æ³•》åŠç›¸å…³æ³•律法规,éµå¾ªå¹³ç‰ã€è‡ªæ„¿å’Œè¯šå®žä¿¡ç”¨çš„åŽŸåˆ™ï¼ŒåŒæ–¹ç»å商就租èµå»ºç‘å‘¨è½¬ææ–™çš„相关事宜达æˆåè®®...
最新回å¤ï¼šä¹¦ç”Ÿæœ¨æ˜“ 2012-2-27 
倩å®è´55555
å‘表于2012-2-27
4344人æµè§ˆ
1人跟帖 ç‰çº§:
æ¥è‡ª:åˆåŒæ–‡æœ¬èŒƒæœ¬
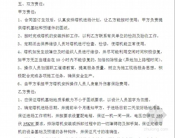
å¡”å¼èµ·é‡æœºç§ŸèµåˆåŒï¼ŒWORDæ ¼å¼ï¼Œå…±4页。   兹由于乙方承建了 工程,需è¦ç§Ÿç”¨QTZ63型塔å¼èµ·é‡æœºå£¹å°ï¼Œæœ‰æ•ˆé«˜åº¦ä»¥å»ºç‘ç‰©ä½¿ç”¨æ‰€éœ€è¦æ±‚ä¸ºå‡†ã€‚æ ¹æ®ä¸åŽå…±å’Œå›½åˆåŒï¼Œç»åŒæ–¹å商,特订立下列åˆåŒï¼Œä»¥èµ„åŒæ–¹å…±åŒéµå®ˆã€‚   一〠租用期...
最新回å¤ï¼šä¹¦ç”Ÿæœ¨æ˜“ 2012-2-27 
å”德臣
å‘表于2012-2-17
4555人æµè§ˆ
1人跟帖 ç‰çº§:
æ¥è‡ª:åˆåŒæ–‡æœ¬èŒƒæœ¬
é…电箱(柜)供货åˆåŒï¼ŒWORDæ ¼å¼ï¼Œå…±6页。 ã€€ã€€æ ¹æ®é…ç”µç®±æŸœè®¾å¤‡çš„æ‹›æ ‡ç»“æžœå’Œæ‹›æ ‡æ–‡ä»¶çš„è¦æ±‚,并ä¾ç…§ã€Šä¸åŽäººæ°‘共和国åˆåŒæ³•ã€‹ç‰æœ‰å…³æ³•律ã€è¡Œæ”¿æ³•è§„çš„è§„å®šï¼ŒåŒæ—¶åœ¨å¹³ç‰ã€å…¬å¹³ã€è¯šå®žå’Œä¿¡ç”¨çš„原则下,ç»åŒæ–¹å商一致,订立本åˆåŒã€‚...
最新回å¤ï¼šä¹¦ç”Ÿæœ¨æ˜“ 2012-2-17 
å”德臣
å‘表于2012-2-17
6037人æµè§ˆ
1人跟帖 ç‰çº§:
æ¥è‡ª:åˆåŒæ–‡æœ¬èŒƒæœ¬
开关æ’座采è´åˆåŒï¼ŒWORDæ ¼å¼äº†ï¼Œå…±3页。   一〠工程概况   工程å称:XXXå››åˆé™¢ã€è¿Žå®¾é¦†ã€æ¸©æ³‰ä¼šé¦†ç¯å…·ã€å¼€å…³ã€æ’座供应项目   工程地点:河北çœéœ¸å·žå¸‚å¼€å‘区泰山路东侧   工程内容:ç¯å…·ã€å¼€å…³ã€æ’座供应   二〠工...
最新回å¤ï¼šä¹¦ç”Ÿæœ¨æ˜“ 2012-2-17 
è€çˆ·çˆ·è€å¥¶å¥¶
å‘表于2012-1-14
5799人æµè§ˆ
1人跟帖 ç‰çº§:
æ¥è‡ª:åˆåŒæ–‡æœ¬èŒƒæœ¬
土石方è¿è¾“å议,WORDæ ¼å¼,å…±2页。   为快速ã€å®‰å…¨æŽ¨è¿›----------é“路工程建设,甲方将该工程的土石方è¿è¾“任务承包给乙方组织实施,ç»åŒæ–¹å商达æˆå¦‚下å议:   一ã€å·¥ç¨‹åœ°ç‚¹   。 ã€€ã€€äºŒã€æ‰¿è¿ä»·æ ¼ ã€€ã€€æœ¬å·¥ç¨‹ç»¼åˆæ‰¿è¿ä»·...
最新回å¤ï¼šä¹¦ç”Ÿæœ¨æ˜“ 2012-1-14 
è€çˆ·çˆ·è€å¥¶å¥¶
å‘表于2012-1-14
4647人æµè§ˆ
1人跟帖 ç‰çº§:
æ¥è‡ª:åˆåŒæ–‡æœ¬èŒƒæœ¬
é’¢æé‡‡è´åˆåŒï¼ŒWORDæ ¼å¼,å…±5页。   设备质é‡è¦æ±‚:   ①所选钢æä¸ºä¼˜è´¨é’¢ï¼Œé…套产å“和机件为知åå“牌,构件截é¢å°ºå¯¸è®¾è®¡åˆç†ï¼Œä¿è¯å…¶å…·æœ‰è¶³å¤Ÿçš„刚度和强度; ã€€ã€€â‘¡è®¾å¤‡èƒ¶å¸¦ä¸ºä¸€æ¬¡æ€§æ— æŽ¥å¤´äº§å“(å„å‘åŒæ€§ï¼‰ã€‚接头ä¸å…许采用...
最新回å¤ï¼šä¹¦ç”Ÿæœ¨æ˜“ 2012-1-14 
è€çˆ·çˆ·è€å¥¶å¥¶
å‘表于2012-1-14
4292人æµè§ˆ
1人跟帖 ç‰çº§:
æ¥è‡ª:åˆåŒæ–‡æœ¬èŒƒæœ¬
é’¢ç‹é‡‡è´åˆåŒï¼ŒWORDæ ¼å¼,å…±4页。 ã€€ã€€è´¨é‡æ ‡å‡†   2.1 乙方æä¾›çš„é’¢ç‹å¿…须符åˆå„é¡¹è´¨é‡æ ‡å‡†ã€æŠ€æœ¯æŒ‡æ ‡åŠå›½å®¶ã€å¾å·žå¸‚贾汪区åŠå…¶ä»–ç›¸å…³è§„èŒƒçš„è¦æ±‚。   2.2乙方æä¾›çš„é’¢ç‹é¡»æ»¡è¶³GB/T14981-2004ä¸ç›¸åº”çš„é‡é‡è¦æ±‚ï¼›å¦åˆ™ä¹™æ–¹æ— æ¡ä»¶...
最新回å¤ï¼šä¹¦ç”Ÿæœ¨æ˜“ 2012-1-14 
è€çˆ·çˆ·è€å¥¶å¥¶
å‘表于2012-1-14
2327人æµè§ˆ
1人跟帖 ç‰çº§:
æ¥è‡ª:åˆåŒæ–‡æœ¬èŒƒæœ¬
桥墩定型钢模æ¿åŠ å·¥è®¢è´§åˆåŒï¼ŒWORDæ ¼å¼,å…±2页。 ã€€ã€€ç¬¬ä¸€æ¡ åˆåŒæ ‡çš„ï¼šä¹™æ–¹æŒ‰ç”²æ–¹è¦æ±‚è®¾è®¡ï¼ˆè®¾è®¡æ–¹æ¡ˆè¯¦è§æœ¬å’ŒåˆåŒé™„件)ã€åŠ å·¥1.8米×1.6ç±³2#桥墩柱钢模æ¿ã€‚æ‰€åŠ å·¥äº§å“æ•°é‡ä¸ºï¼š1.8米×1.6米墩柱2米高/节计8节,1.8米×1.6米墩柱...
最新回å¤ï¼šä¹¦ç”Ÿæœ¨æ˜“ 2012-1-14 
è€çˆ·çˆ·è€å¥¶å¥¶
å‘表于2012-1-14
1002人æµè§ˆ
1人跟帖 ç‰çº§:
æ¥è‡ª:åˆåŒæ–‡æœ¬èŒƒæœ¬
线状钢æé‡‡è´åˆåŒï¼ŒWORDæ ¼å¼,å…±4页。 ã€€ã€€è´¨é‡æŠ€æœ¯è¦æ±‚åŠéªŒæ”¶æ–¹æ³•   1. 乙方æä¾›ã€Šäº§å“åˆæ ¼è¯ã€‹ã€ã€Šè´¨é‡ä¿è¯ä¹¦ã€‹ã€ã€Šè´¨é‡æ£€éªŒæŠ¥å‘Šã€‹åŠç»è®¾è®¡å¸ˆç¡®è®¤çš„ææ–™å°æ ·æ ·æ¿ã€‚   2. ç‰¹æ®Šææ–™è¿˜è¦æä¾›å½“地政府部门å…è®¸ä½¿ç”¨è¯¥é¡¹ææ–™çš„æ–‡...
最新回å¤ï¼šä¹¦ç”Ÿæœ¨æ˜“ 2012-1-14 
秋雨冬雪1973
å‘表于2012-1-14
5382人æµè§ˆ
1人跟帖 ç‰çº§:
æ¥è‡ª:åˆåŒæ–‡æœ¬èŒƒæœ¬
å°åŒºç‡ƒæ°”壿Œ‚炉采è´åŠå®‰è£…åˆåŒï¼ŒWORDæ ¼å¼ï¼Œå…±10页,详细介ç»äº†å£æŒ‚ç‚‰é‡‡è´æ–¹é¢çš„知识ã€ç”²ä¹™åŒæ–¹çš„æƒåˆ©ä¹‰åŠ¡ã€æ‰¿åŒ…范围ã€åˆ†åŒ…åˆåŒæ–¹å¼ã€‚      甲ã€ä¹™åŒæ–¹æœ¬ç€å¹³ç‰äº’åˆ©ï¼Œè¯šå®žä¿¡ç”¨çš„åŽŸåˆ™ï¼Œæ ¹æ®ã€Šä¸åŽäººæ°‘共和国åˆåŒæ³•》ã€ã€Šä¸åŽäºº...
最新回å¤ï¼šä¹¦ç”Ÿæœ¨æ˜“ 2012-1-14 
组长
管ç†å‘˜
管ç†å‘˜
管ç†å‘˜
管ç†å‘˜
管ç†å‘˜