yanglan1230
发表于2009-8-28
5763人浏览
3人跟帖 等级:
来自:招投标文件
国内某大型水电站地下电站主厂房土建和部分设备安装工程投标书,包含全套技术标、商务标,施工图纸96张。 本地下电站主要建筑物由引水渠及进水塔、引水隧洞、排沙洞、主厂房、母线洞(井)、尾水洞及阻尼井、尾水平台及尾水...
最新回复:a364565843 2014-6-15 
linxifan
发表于2010-7-15
2735人浏览
3人跟帖 等级:
来自:招投标文件
某水电站引水隧洞项目水利工程商务投标书,包括详细的工程量清单计价、综合单价分析、人工、材料、机械台时费的计算,劳动力计划、资金流量估算、主要材料和水、电需用量计划及施工进度计划等一套完整的经济标投标文件报价表,可...
最新回复:a364565843 2014-6-15 
bliver1314
发表于2014-5-9
5762人浏览
1人跟帖 等级:
来自:招投标文件
[四川]110KV输变电工程(线路部分)投标书(成本控制/风险预测/施组)220页,本项目建设规模包括①变电站110千伏线路工程:线路长度2X1km;②系统通信部分;工程量包括部本体基础、组立杆塔、架线施工工程的施工,配合运行单位标...
最新回复:swallowt 2014-5-9 
匿名
发表于2013-12-11
1537人浏览
1人跟帖 等级:
来自:招投标文件
水利水电工程施工合同和招标文件示范文本(GF-2000-0208),共350页,WORD格式,值得参考。 为加强水利水电建设市场的管理,规范招标投标工作和合同管理,切实保障发、承包双方的合法权益,确保水利水电工程的建设管理和工程招...
最新回复:书生木易 2013-12-11 
alway2013
发表于2013-11-20
1662人浏览
1人跟帖 等级:
来自:招投标文件
[广西]10KV配电工程施工公开招标文件,WORD格式,共41页,本次招标内容为欧式箱变3台,户外环网柜2面,低压柜10面等(附有国家发展计划委员会计价格[2002]1980号文招标代理服务收费标准和货物需求一览表),投标报价采用单价金额和...
最新回复:yangxue0417 2013-11-20 
点点灰灰110
发表于2013-10-28
1635人浏览
1人跟帖 等级:
来自:招投标文件
2013年燃气热电联产项目施工招标文件,含招标工程量清单,WORD格式,共239页。本项目招标内容为建设一套“二拖一”F级燃气蒸汽联合循环热电联产机组,装机总容量864MW,主要设备包括2台F级燃气轮机、2台余热锅炉和1台蒸汽轮机及...
最新回复:swallowt 2013-10-28 
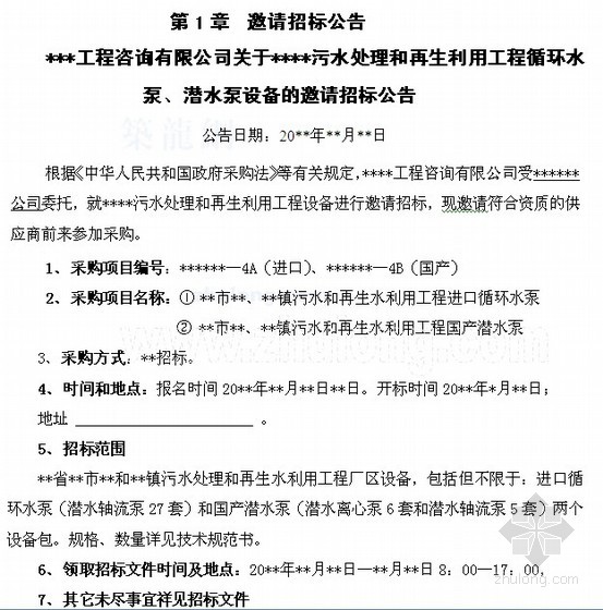
QQ1341978018
发表于2013-8-27
2218人浏览
1人跟帖 等级:
来自:招投标文件
污水处理和再生水利用工程设备采购招标文件(商务标+技术标),WORD格式,共129页,本项目采用邀请招标,招标内容包括进口循环水泵、国产潜水泵采购,包括但不限于:进口循环水泵(潜水轴流泵27套)和国产潜水泵(潜水离心泵6套...
最新回复:swallowt 2013-8-27 
陌上11
发表于2013-7-29
891人浏览
1人跟帖 等级:
来自:招投标文件
14、投标文件的组成、份数和签署 14.1投标单位按本须知第10条的规定,将“商务标标书”与“技术标标书”分别编制,编制份数为前附表第7项所述的份数,并明确标明“正本”和“副本”。投标文件正本与副本如有不一致之处,以正...
最新回复:艾雪123 2013-7-29 
陌上11
发表于2013-7-17
1051人浏览
1人跟帖 等级:
来自:招投标文件
3.审查程序 3.1初步审查 3.1.1审查委员会依据本章第 2.1 款规定的标准,对资格预审申请文件进行初步审查。有一项因素不符合审查标准的,不能通过资格预审。 3.1.2审查委员会可以要求申请人提交第二章“申请人须知”...
最新回复:艾雪123 2013-7-17 
陌上11
发表于2013-6-19
2053人浏览
1人跟帖 等级:
来自:招投标文件
投标报价 1、投标报价应是招标文件所确定的招标范围内的全部工作内容的价格体现。其应包括投标人按国家技术规范、标准、规程及发包人提出的设计要求进行工程初设及技设及现场服务等业务所收取的费用。 2、投标限价 ...
最新回复:艾雪123 2013-6-19 
自我
发表于2013-4-28
1342人浏览
1人跟帖 等级:
来自:招投标文件
[山东]水库施工项目投标价(2012),EXCEL格式,共200页左右,报价内容详实全面,可供参考。
最新回复:bingning1225 2013-4-28 
青梅0605
发表于2013-4-19
993人浏览
1人跟帖 等级:
来自:招投标文件
本资料是2013年水源援建工程招标及施工图勘察设计招标文件.主要建设内容有:新建总干渠尾段1.44km,左干渠11.11km 、右干渠24.786km以及配套建设隧洞、倒虹管、涵洞、分水闸、节制闸、人行桥等渠系建筑物,工程估算总投资1.1亿元...
最新回复:informationj 2013-4-19 
青梅0605
发表于2013-4-19
4729人浏览
1人跟帖 等级:
来自:招投标文件
本资料是2013年水利工程勘察设计招标文件(含招标公告).资料含有勘察设计招标文件(48页)、招标公告、水利工程勘察设计合同范本。其中投标文件格式内容对学习编制投标文件,熟悉招投标流程很有参考价值。
最新回复:informationj 2013-4-19 
青梅0605
发表于2013-4-18
1554人浏览
1人跟帖 等级:
来自:招投标文件
本资料是2013年水库扩建工程勘察设计招标文件(含公告).资料含有勘察设计招标文件(44页)、招标公告、水利工程勘察设计合同范本。
最新回复:informationj 2013-4-18 
bjnj
发表于2013-4-10
1057人浏览
1人跟帖 等级:
来自:招投标文件
[重庆]桥梁桥面整治工程招标文件(2010),WORD格式,共49页,本项目全桥长970m,主桥全长520m,桥面总宽31.7m,两侧人行道净宽3.0m,行车道宽23m,双向六车道,单项合同估算价1500万元,采用定额计价方式,采用邀请招标;招标内...
最新回复:swallowt 2013-4-10 
bjnj
发表于2013-3-12
1359人浏览
1人跟帖 等级:
来自:招投标文件
[吉安]水库除险加固工程招标文件,于2012年编制,WORD格式,共214页。本项目总投资约 3700万元,本次招标投资约3000万元,招标范围包括大坝加固等,施工招标划分为一个标段,采用资格后审方式,并含详细的合同技术条款,可供参考...
最新回复:swallowt 2013-3-12 
blessing001
发表于2011-10-31
3689人浏览
2人跟帖 等级:
来自:招投标文件
安徽省水利水电工程施工招标文件示范文本(2011年版),WORD格式,共228页,可供同类项目招标参考用。
最新回复:xyb7825 2012-11-19 
wenjuan112
发表于2009-10-12
2930人浏览
3人跟帖 等级:
来自:招投标文件
河南某地方土地整理招标文件,WORD格式,共121页。 项目名称:河南省XXXXXX土地整理项目 建设地点:XXXXXXXXXXXXX 资金来源:中央财政专项资金 建设规模:项目区土地总面积 1973.49 公顷,其中耕地 1854.96 公顷...
最新回复:雯骅 2012-11-3 
bjnj
发表于2012-8-31
2529人浏览
2人跟帖 等级:
来自:招投标文件
水利工程商务投标书,于2011年3月编制,共49页,包括建筑工程(渠道工程、水闸工程、桥梁工程)、机电设备及安装工程、 金属结构设备及安装、临时工程清单报价,并含施工组织设计,可供参考.
最新回复:liuhui091117 2012-10-17 
江南一号
发表于2010-12-20
1127人浏览
2人跟帖 等级:
来自:招投标文件
江西某2010年度国家农业综合开发土地治理项目招标文件,WORD格式,共17页。
最新回复:ahss168 2012-10-10 