pazx
发表于2011-2-11
1009人浏览
1人跟帖 等级:
来自:造价培训讲义
陕西省建设工程工程量清单计价规则相关问题解释: 1.《工程量清单计价规则》与《消耗量定额》中的工程量计算规则不一致是否可以统一?如不能统一怎样编制工程量清单及进行工程量清单计价? 答:《工程量清单计价规则》与...
最新回复:swallowt 2011-2-11 
lys-tong
发表于2011-2-10
528人浏览
1人跟帖 等级:
来自:造价培训讲义
项目管理与成本控制是相辅相成的,只有加强施工项目管理,才能控制项目成本;也只有达到项目成本控制的目的,加强施工项目管理才有意义。施工项目成本控制体现了施工项目管理的本质特征,并代表着施工项目管理的核心内容。施工项...
最新回复:swallowt 2011-2-10 
zxf598888
发表于2011-2-10
2719人浏览
1人跟帖 等级:
来自:造价培训讲义
施工工程成本控制管理办法,施工工程成本构成主要部分是人工费、材料费、机械使用费三个方面,所以施工单位项目成本控制首先就要从这三个方面进行有效控制。
最新回复:swallowt 2011-2-10 
自我
发表于2009-9-18
3164人浏览
2人跟帖 等级:
来自:造价培训讲义
园林绿化工程预算实例,PDF格式,包含图纸及计算过程,对于初学者很有帮助。
最新回复:0蕾蕾0 2011-1-21 
bjnj
发表于2011-1-19
854人浏览
1人跟帖 等级:
来自:造价培训讲义
实行股份制拓宽公路建设筹资渠道浅谈,本文从沪宁高速公路江苏段的建设和筹资实践出发,依据当前我国社会主义市场经济发展以及对公路建设的客观要求,针对资金缺乏这一制约公路建设快速发展的现实问题,提出“实行股份制,拓宽公...
最新回复:swallowt 2011-1-19 
bjnj
发表于2011-1-19
804人浏览
1人跟帖 等级:
来自:造价培训讲义
沪宁高速公路苏州段房建工程规模及费用控制浅谈,本文介绍了沪宁高速公路苏州段房建工程规模及费用控制所采取的各项措施,以供参考。
最新回复:swallowt 2011-1-19 
bjnj
发表于2011-1-19
1738人浏览
1人跟帖 等级:
来自:造价培训讲义
调差材料使用的管理经验和改进意见,本文介绍了沪宁高速公路江苏段在工程建设和合同执行期间,按照FIDIC条款,并结合国内和工程建设的实际情况,在材料价格调差方面的管理经验、体会和建议。
最新回复:swallowt 2011-1-19 
bjnj
发表于2011-1-19
808人浏览
1人跟帖 等级:
来自:造价培训讲义
加强沪宁高速公路江苏段建设财务管理提高资金使用效益浅谈,在沪宁高速公路建设财务管理中,采取多方融资,满足建设资金需要,加强对建设资金管理,控制投资,规范会计核算,严格财务管理等一系列措施,取得了较好成绩,为降低工...
最新回复:swallowt 2011-1-19 
bjnj
发表于2011-1-19
882人浏览
1人跟帖 等级:
来自:造价培训讲义
沪宁高速公路江苏段竣工文件的编制工作浅谈,编制符合规范要求的竣工文件是沪宁高速公路江苏段竣工验收的必备条件。与其他公路项目相比,本项目竣工文件的编制在体系、内容、目录编排上均有一定的特点,对规格、装订、打印等均有...
最新回复:swallowt 2011-1-19 
bjnj
发表于2011-1-19
926人浏览
1人跟帖 等级:
来自:造价培训讲义
浅谈沪宁高速公路镇江段的工程费用监理,本文从监理的角度,简要介绍了沪宁高速公路镇江段的费用监理过程和方法,首先阐述了费用控制的基础是工程量清单,随后讲述了镇江段工程计量支付的基本程序和一些具有镇江段特点的控制方法...
最新回复:swallowt 2011-1-19 
周悯农
发表于2011-1-18
705人浏览
1人跟帖 等级:
来自:造价培训讲义
2008年度全国职称英语等级考试试卷(含理工ABC 综合ABC 卫生ABC各试卷),含答案,可供参考。
最新回复:swallowt 2011-1-18 
meisilemei
发表于2011-1-18
6878人浏览
1人跟帖 等级:
来自:造价培训讲义
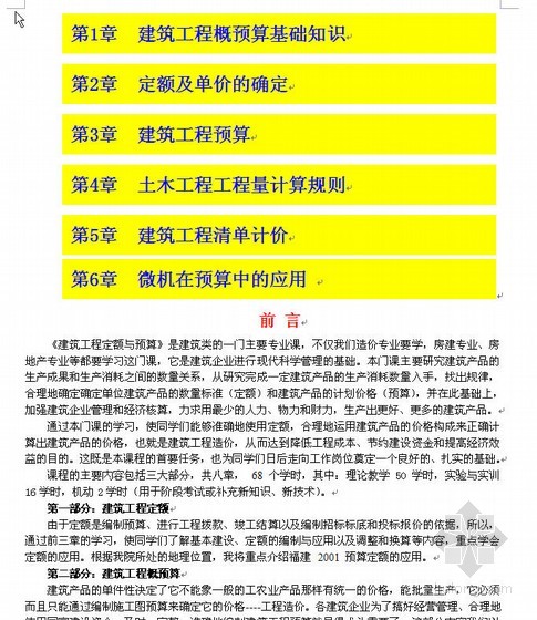
建筑工程概预算讲义(手把手教你学预算),WORD格式,共110页。 《建筑工程定额与预算》是建筑类的一门主要专业课,不仅我们造价专业要学,房建专业、房地产专业等都要学习这门课,它是建筑企业进行现代科学管理的基础。本门...
最新回复:swallowt 2011-1-18 
dzm06
发表于2011-1-18
780人浏览
1人跟帖 等级:
来自:造价培训讲义
承包商创收管理PPT讲义,详细讲解了“低价中标,高价结算”及承包商如何中标、如何增加合同外收入对招投标管理,结算管理很有帮助,内容如下: 一、承包商创收及不平衡报价的依据 二、不平衡报价应用及案例 三、变更...
最新回复:swallowt 2011-1-18 
dzm06
发表于2011-1-17
957人浏览
1人跟帖 等级:
来自:造价培训讲义
造价审核结算技巧说明,编制工程预结算是一项资料多、分析计算量较繁重的工作,有许多政策性和技术性的问题,因此对造价咨询报告的复核审查也是一项技术性、政策性、经济性强的工作。审查的主要内容主要是工程量计算和预算单价套...
最新回复:swallowt 2011-1-17 
liush292
发表于2011-1-14
949人浏览
1人跟帖 等级:
来自:造价培训讲义
浙江省2010建设工程计价依据交底,PPT格式,共77页,主要对本定额的编制概况、水平测算及实施说明进行了详细说明,可供参考。
最新回复:swallowt 2011-1-14 
sjzwhb
发表于2011-1-12
543人浏览
1人跟帖 等级:
来自:造价培训讲义
跟着定额学施工---桩基与地基处理工程,以造价学员为对象,以河北定额篇章子目为顺序,以施工工艺为重点,穿插工程量计算规则。
最新回复:ruixue119 2011-1-12 
sjzwhb
发表于2011-1-12
664人浏览
1人跟帖 等级:
来自:造价培训讲义
跟着定额学施工---土石方工程,以造价学员为对象,以河北定额篇章子目为顺序,以施工工艺为重点,穿插工程量计算规则。
最新回复:ruixue119 2011-1-12 
abcd56
发表于2011-1-12
853人浏览
1人跟帖 等级:
来自:造价培训讲义
安徽省预算定额换算讲解(适用于初学者),内容包括换算套用定额、换算的基本原则、换算的基本思路及楼地面换算实例,可供参考。
最新回复:swallowt 2011-1-12 
三闾大夫
发表于2011-1-10
912人浏览
1人跟帖 等级:
来自:造价培训讲义
浅谈固定总价合同的风险,以一次包死的总价委托,且价格不因环境的变化和工程量增减而变化的工程承发包合同,我们称这为固定总价合同。在这类合同中承包商承担了全部的工作量和价格风险。除了设计有重大变更,一般不允许调整合同...
最新回复:swallowt 2011-1-10 