bjnj
发表于2011-4-14
1169人浏览
1人跟帖 等级:
来自:造价培训讲义
大连某公司钢材采购合同,内容如下,可供参考: 一、材料名称 材料名称:1.51X6平板钢。 二、履行期限 材料供应履行期限为 2010 年 4 月 1 日至 2011 年 3 月 31 日。 三、交货地点:甲方单位院内 四、...
最新回复:swallowt 2011-4-14 
bjnj
发表于2011-4-14
1239人浏览
1人跟帖 等级:
来自:造价培训讲义
某隧道工程钢材采购合同,含钢材订购单,甲方因工程施工需要,需乙方供应钢材。根据《合同法》有关规定,按照平等互利的原则,为明确甲、乙双方的权利和义务,经双方协商一致,特签订本合同,可供参考。
最新回复:swallowt 2011-4-14 
bjnj
发表于2011-4-14
2077人浏览
1人跟帖 等级:
来自:造价培训讲义
某工程项目劳务用工合同范本,内容如下,可供参考: 根据《中华人民共和国合同法》及有关法律法规,按照工程具体情况经双方协商一致,签订本劳务用工协议,双方共同遵照执行。 1、用工工程项目 2、用工方...
最新回复:swallowt 2011-4-14 
bjnj
发表于2011-4-14
4623人浏览
1人跟帖 等级:
来自:造价培训讲义
劳务派遣合同范本(劳动合同),WORD格式,共12页,内容如下,可供参考: 根据《中华人民共和国劳动法》、《中华人民共和国劳动合同法》等有关法律规定、法规和规章的规定,本着平等、自愿的原则,经甲、乙双方协商一致,特...
最新回复:swallowt 2011-4-14 
bjnj
发表于2011-4-14
654人浏览
1人跟帖 等级:
来自:造价培训讲义
境外大型基建项目的造价和合同管理,PPT格式,内容如下: 工程造价管理的目标 1)预控性 2)全过程 3)标准化竞标 4)风险包干 5)主动权 6)一体化 7)合同主导
最新回复:swallowt 2011-4-14 
bjnj
发表于2011-4-14
4687人浏览
1人跟帖 等级:
来自:造价培训讲义
劳务外包劳动合同书范本,于2009年7月编制,依据《劳动法》、《劳动合同法》以及有关法律、法规、规章的规定,甲乙双方遵循合法、公平、平等自愿、协商一致、诚实信用的原则,签订本合同,可供参考。
最新回复:swallowt 2011-4-14 
bjnj
发表于2011-4-14
2946人浏览
1人跟帖 等级:
来自:造价培训讲义
无锡市劳务派遣劳动合同范本,依据《劳动法》、《劳动合同法》以及有关法律、法规、规章的规定,甲乙双方遵循合法、公平、平等自愿、协商一致、诚实信用的原则,签订本合同,可供参考。
最新回复:swallowt 2011-4-14 
图书投稿
发表于2011-3-25
953人浏览
1人跟帖 等级:
来自:造价培训讲义
装修工程合同签订细节讲解,内容包括装修合同签订时候要注意的方面、装修合同容易出现问题的方面及签定合同须了解的常识,可供参考。
最新回复:swallowt 2011-3-25 
bjnj
发表于2011-3-25
958人浏览
1人跟帖 等级:
来自:造价培训讲义
建设工程施工合同纠纷案件处理意见,本资料为广东某法院关于建设工程施工合同纠纷案件若干问题的意见,由于受全球金融危机影响,发包人因资金周转困难拖欠工程款的现象十分普遍,从而引发发包人拖欠承包人工程款,承包人拖欠劳务...
最新回复:swallowt 2011-3-25 
bjnj
发表于2011-3-23
1507人浏览
1人跟帖 等级:
来自:造价培训讲义
建设工程施工专业分包合同(示范文本),WORD格式,共29页,由协议书、通用条款及专用条款构成,可供参考。
最新回复:swallowt 2011-3-23 
bjnj
发表于2011-3-23
837人浏览
1人跟帖 等级:
来自:造价培训讲义
南京某住宅楼建设工程合同文件,WORD格式,共16页,内容如下: 建设工程施工合同 1 第一部分 协议书 2 第二部分 通用条款 5 第三部分 专用条款 5 附件1: 承包人承揽工程项目一览表 12 附件2: 发包人供...
最新回复:swallowt 2011-3-23 
bjnj
发表于2011-3-23
1162人浏览
1人跟帖 等级:
来自:造价培训讲义
北京某项目建设工程施工合同范本,WORD格式,共48页,建设内容包括地基基础工程、主体结构工程、屋面防水工程和双方约定的其他土建工程,以及电气管线、上下水管线的安装工程,供热、供冷系统工程等项目,具体内容如下: 第...
最新回复:swallowt 2011-3-23 
bjnj
发表于2011-3-23
683人浏览
1人跟帖 等级:
来自:造价培训讲义
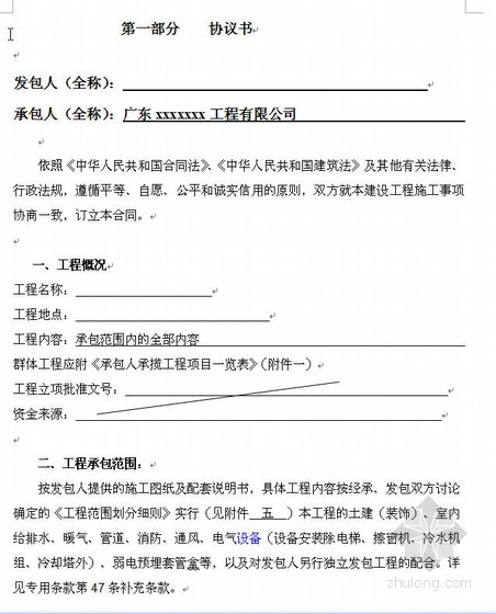
建设工程施工合同,WORD格式,共38页,本项目承包范围包括重型钢结构工程、装饰装修、机电安装、包括给排水工程、动力工程、采暖工程、空调工程、强电工程、消防电及弱电工程预留预埋、工程的施工总承包,可供参考。第一部分 协...
最新回复:swallowt 2011-3-23 
bjnj
发表于2011-3-23
1113人浏览
1人跟帖 等级:
来自:造价培训讲义
浅析建设工程合同违约责任及其承担方式,建设工程合同是承包人进行工程建设,发包人支付价款的合同,包括勘察、设计、施工合同。勘察、设计、施工单位一方为承包人,建设单位一方为发包人。建设工程合同是承发包双方在平等自愿基...
最新回复:swallowt 2011-3-23 
bjnj
发表于2011-3-23
1327人浏览
1人跟帖 等级:
来自:造价培训讲义
某综合楼建设工程施工合同补充协议,本项目建筑面积约12000平方米,为混凝土框架结构综合楼,采用包工包料承包方式,承包范围包括土建工程、水电安装、强电/弱电、消防、装饰及附属工程项目总承包,可供参考。
最新回复:swallowt 2011-3-23 
bjnj
发表于2011-3-23
2416人浏览
1人跟帖 等级:
来自:造价培训讲义
建设工程施工合同与承揽合同区别,准确认定合同的性质,是人民法院或仲裁机构依法对合同纠纷案件行使管辖权,正确适用法律,依法审理案件的前提。由于建设工程施工合同本来就是承揽合同的一种特殊类型,且两者之间存在很多共同的...
最新回复:swallowt 2011-3-23 